


Time to put your search together!
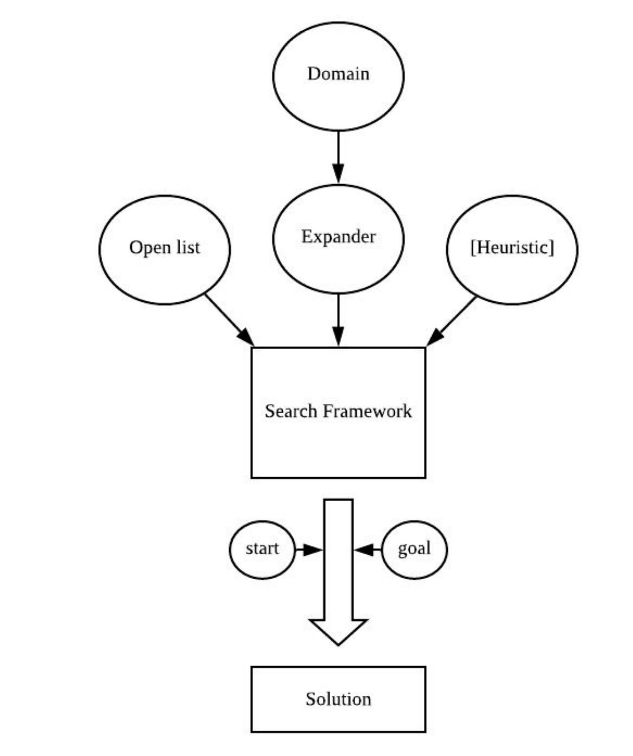
In a1/ex3_create_search.py, you'll find the scaffolding for a search engine. Modify it to use the manhattan distance heuristic and the expander you implemented in the previous exercise:

Run the start kit with one agent:
opss25-lifelong --inputFile example_problems/random/random_1.json -s 100
Then, visualise your solution:
opss25-planviz --plan=output.json --map=example_problems/random/maps/random-32-32-20.map
If on Apple Silicon, you may need to run source activate base from your bash shell.
Not all heuristics are equal. What do we want from a heuristic?

Task: Modify the manhattan distance heuristic to be direction-aware.
We have provided a template for get_init_turns to help calculate the number of turns that may be required for an agent to face in one of the heuristic-recommended directions.
Hint: agents may require some number of turns to face the correct direction, and then may need to bend their path.

You should now have a working A* search.
Check out the
ex4_basic_planner.py file. It contains the structural code that runs your search engine in the context of the robot runner start kit.
Experiment with various heuristics.
Try creating a visualisation using Posthoc.
We now have a working low-level search! Agents can get where they need to go.
But agents are not alone. Agents must plan paths in a shared environment.
Switch to the a2 branch to continue. We have already filled out the expander from a1 for you.
Let's see what happens when we plan paths for two agents.
Run and observe the output:
opss25-lifelong --inputFile example_problems/random/random_2.json -s 500
opss25-planviz --plan=output.json --map=example_problems/random/maps/random-32-32-20.map
Evidently, we have an issue now. Agents must learn to avoid each other!
In this Exercise, we will work on implementing a way of tracking locations that agents occupy in order to avoid collisions. We call this data strcture a reservation table, and it has two main methods:
reserve(state) (reserves a specific location for an agent),is_reserved(state) (which checks if a location is reserved)In your code, you will see template functions for these two functions. It is your task to complete the implementation. You are safe to assume that the class has an inbuilt vertex_table, which is a 2D array indexed by [x][y].
You will also need to complete this implementation---agents need to reserve their location in our high-level planner! To do so, you will need to:
expander so that it does not generate new states if there is a collision!high-level planner to make agents reserve their path. We can call the low level planner every single time step to make things easier.Test your implementation (what looks different?):
opss25-lifelong --inputFile example_problems/random/random_2.json -s 100
opss25-planviz --plan=output.json --map=example_problems/random/maps/random-32-32-20.map
def reserve(self, *states: list[robotrunners_state]):
for state in states:
x, y, *_ = state
self.vertex_table[x][y] = True
def is_reserved(self, state: robotrunners_state):
x, y, *_ = state
return self.vertex_table[x][y]
def expand(self, current):
self.succ_.clear()
for a in self.get_actions(current.state_):
new_state = self.move(current.state_, a.move_)
if self.reservation_table_.is_reserved(new_state):
continue
self.succ_.append((new_state, a))
return self.succ_[:]
def plan(
env: MAPF.SharedEnvironment,
paths: list[list],
last_did_error: bool = False,
):
table.clear()
for i in range(len(paths)):
paths[i] = run_search(env, i)
# Check if we've got a solution
if paths[i]:
# Reserve all points on the path
table.reserve(interop.get_agent_state(env, i), *paths[i])
return paths
While our agents now reserve their paths, this is done naively.
You see a lot of agents fail to find a solution, and thus not move (no agents actually occupy these locations!).
In the simulator, agents plan paths at each timestep anyways.
Task: modify the expand() function to check for collisions only for the first step in your path.
Test and visualise your implementation - do things seem to improve?
def plan(
env: MAPF.SharedEnvironment,
paths: list[list],
last_did_error: bool = False,
):
table.clear()
for i in range(len(paths)):
paths[i] = run_search(env, i)
# Check if we've got a solution
if paths[i]:
# Reserve only the first point on the path
table.reserve(interop.get_agent_state(env, i), paths[i][0])
return paths
You can now plan collision-free paths for multiple agents in a shared environment.
Experiment with visualising various scenarios.
Think about how we can improve our existing systems
After the break, we will expand upon these ideas to bridge the gap to MAPF algorithms and lifelong planning.
Go to the contest server https://opss25.contest.pathfinding.ai/
Click Sign in with GitHub.
Authorise the app to access your profile.
We're going to create a submission repository.
Click Create repository.
Your repository should be created for you.
Click open repository.
You'll may get asked to accept an invitation to the repository.
Click Accept invitation.
Now you're free to push your code to this repository
You'll may get asked to accept an invitation to the repository.
Click Accept invitation.
Now you're free to push your code to this repository
When you push to that repository, it'll be available to be selected. Click Submit, and verify that it's queued up below.
Click on a submission to check out its details.
3) Wait at their current location.
```py def create_search(domain: robotrunners): open_list = bin_heap(search_node.compare_node_f) expander = lorr_expander(domain) heuristic = straight_heuristic return graph_search(open_list, expander, heuristic_function=heuristic) ```
Need to create an example image (I was also thinking of jmping to PostHoc instead with pre-generated search traces)